Institucional

Institucional
Nesta seção, são divulgadas informações institucionais e organizacionais do Banco da Amazônia.
Estrutura Organizacional
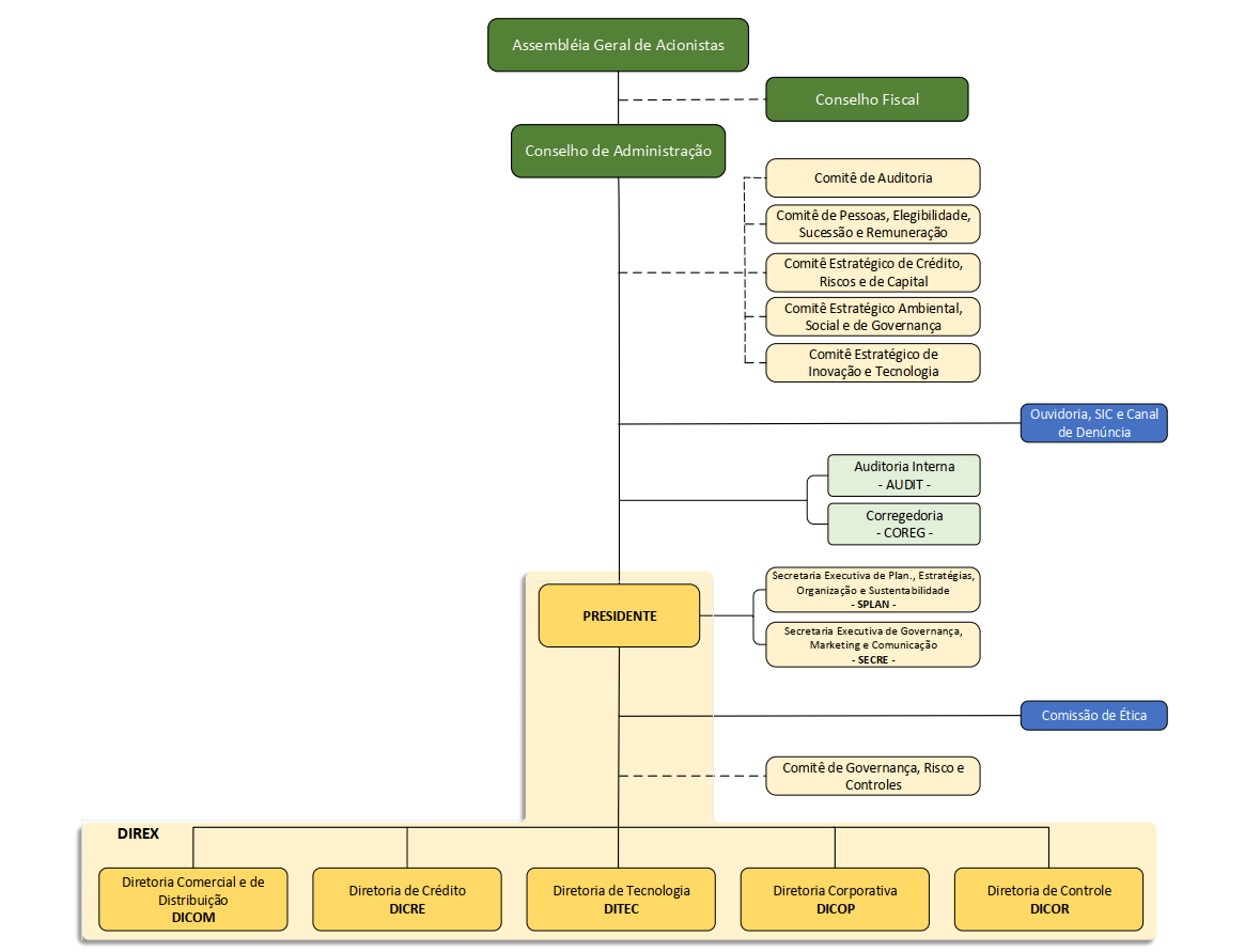
O Banco da Amazônia é composto por órgãos de gestão estratégica e de fiscalização e controle. Possuímos também unidades organizacionais táticas e operacionais, conforme o organograma:

Competências
Órgãos de Gestão Estratégica
O nível estratégico é o mais elevado da hierarquia, onde são decididos, dentre outros, os objetivos globais da empresa e a estratégia empresarial. Compõem essa estrutura:
Órgãos de fiscalização e controle
Grupos que revisam os demais órgãos do banco para que as ações estejam de acordo com os objetivos globais da empresa:
Unidades organizacionais táticas e operacionais
Organizam ações estratégicas e executam processos.
Cargo | Nome | Endereço | Telefone/E-mail |
|---|---|---|---|
Presidência | Luiz Claudio Moreira Lessa | Av.Pres. Vargas, 800 - 15° andar66017-901 - Belém (PA) | (91) 4008-3340 presidencia@basa.com.br |
Diretoria Comercial e de Distribuição (DICOM) | Joana Emília Ramos Lima | Av.Pres. Vargas, 800-15° andar66017-901-Belém (PA) |
(91)4008-3461
dicom@basa.com.br |
Diretoria de Tecnologia (DITEC) | José Maria de Lima Quinto Filho | Av.Pres. Vargas, 800 - 15° andar66017-901 - Belém (PA) | (91) 4008-3421 dineg@basa.com.br |
Diretoria Corporativa (DICOP) | Diego dos Santos Lima | Av.Pres. Vargas, 800 - 15° andar66017-901 - Belém (PA) | (91) 4008-2408 direp@basa.com.br |
Diretoria de Crédito (DICRE) | Roberto Batista Schwartz Martins de Paula | Av.Pres. Vargas, 800 - 15° andar66017-901 - Belém (PA) | (91) 4008-3535dicre@basa.com.br |
Diretoria de Controle e Risco (DICOR) | Fábio Yassuda Maeda | Av.Pres. Vargas, 800 - 15° andar 66017-901 - Belém (PA) | (91) 4008-3526 dicor@basa.com.br |
Secretário Executivo | Alcir Bringel Erse | Av.Pres. Vargas, 800 - 15° andar66017-901 - Belém (PA) | (91) 4008-3510secre@basa.com.br |

